Harnessing the Power of the Guest Card, Part 2

Harnessing the Power of the Guest Card, Part 2

Last month, we explored how the connection card is one of the most powerful tools for engagement. But its impact depends on more than just collecting information—it needs to be part of an intentional process that guides someone from filling it out to taking meaningful next steps.

A connection card may seem simple, but what happens after someone hits "submit" is where the real impact begins. Without intentional follow-up, valuable information can easily get lost or overlooked.

In this article, we’re walking through what comes next: the process that begins after a connection card is submitted. Often referred to as assimilation, it’s the intentional path that helps people move from first contact to deeper involvement.

We’ll highlight how one of our clients structures their assimilation process to ensure every person receives meaningful next steps. While your setup may look different, we hope it sparks ideas for strengthening your own.

📌 Note: This article focuses specifically on the assimilation path from first-time guest to membership—not every type of connection card submission.

Leveraged Rock RMS Tools 

To take the guesswork out of where connection card info goes—and make sure it doesn’t vanish into a black hole—this process puts Rock’s core tools to work. (Like, a lot of them. It’s basically a greatest hits album.)

  • Connections - Custom statuses help staff track users through the assimilation process
  • Person Attributes - Track attendance dates and membership milestones
  • Pages - Customized Assimilation Process Hub
  • Registrations - Easy to build forms for required class registrations
  • Reports - A proofing area for duplicate checking
  • Steps - Visual progress tracking for each person’s journey
  • Workflows - Automations for smooth and timely follow-up

Overview of the Process

In the sections below, we’ll walk through a step-by-step strategy for assimilation. Each item is anchored for easy navigation—click to jump directly to the section you need:

  1. Identify and Review First-Time Guests
  2. Manage Assimilation Connection Requests
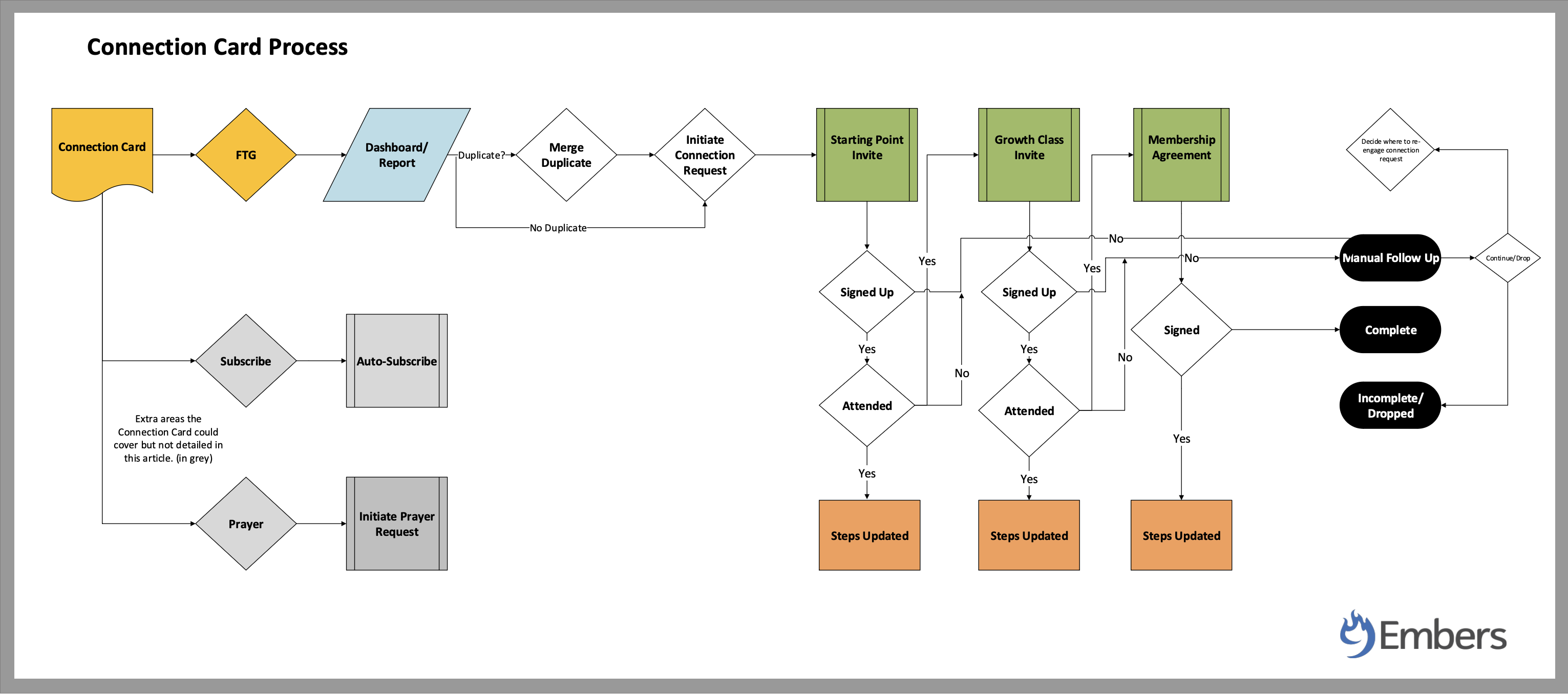
  3. Flowchart Visual

    ConnectionCardProcess.png

    🚨
    Pause: I’m recognizing that you may have taken one look at that flowchart visual and thought, "I’m already overwhelmed." That’s okay. If you’d like help with your process, we’re here, Click here to reach out to us.

    Step-by-Step

    Step 1: Identify and Review First-Time Guests

    The process begins when a person enters their information into a Connection Card, which is powered by a workflow entry form. This form triggers a series of automations based on the individual's selections.

    Once submitted, the data is managed from a custom Assimilation Process Hub page.

    assimilationHub2.png

    If a person identifies themselves as a First-Time Guest (FTG), a First-Time Guest Connection Request is automatically created.

    From there, the first report on the Assimilation Dashboard helps you manage adult First-Time Guests. This report is especially valuable because Rock may flag someone as “first-time” based on various triggers—like attending an event or registering online for the first time—not just through the Connection Card. It’s a catch-all to ensure no first-time connection slips through the cracks.

    This report pulls from multiple sources:

    • Those who marked themselves as First-Time Guests on the Connection Card
    • Individuals flagged as First-Time Guests based on registration or attendance activity
    • Guests who indicated they are from out of town are automatically filtered out (this option is available on the Connection Card)

    assimilationReport.png

    To support efficient follow-up, the report includes several built-in features:

    • Smart Action Buttons
    • You can quickly generate a First-Time Guest Connection Request for individuals who meet the criteria but don’t already have one.

      Note: Entries from the digital Connection Card generate an Assimilation Connection Request automatically.

      If a request already exists, the Active Assimilation CR column will display a connection icon you can click to view the request. The Connection Status column next to it gives context on where the individual is in the process.

    • Duplicate Check
    • Helps prevent follow-up with regular attenders whose info created a duplicate record flagged as “new.” This feature helps reduce confusion and redundant outreach.

    Step 2: Manage Assimilation Connection Requests

    Once any duplicate records have been merged and Assimilation Connection Requests have been generated—either automatically through the Connection Card or manually from the Assimilation Dashboard—you’re ready to begin managing them.

    assimilationconnect.png

    As soon as a Assimilation Connection Request is created, an email is automatically sent inviting the person to attend a Next Steps Class (often called Starting Point, First Steps, Foundations, etc.). At this point, their request status is updated to Invited to Next Steps.

    Each step in this journey is tracked using one of eight statuses within the Assimilation Connection Request:

    1. Initial Submission
    2. Invited to Class
    3. Signed Up for Next Steps
    4. Attended Next Steps
    5. Signed Up for Growth Track
    6. Growth Track Complete
    7. Complete
    8. Incomplete / Dropped

    These statuses provide clear visibility into each person’s progress and help ensure no one slips through the cracks.

    The process continues through a series of status updates:

    • Signed Up for Next Steps:

      When the person registers for the class, a workflow tied to the registration updated their connection request status to Signed Up for Next Steps and places them into the appropriate class group—used for check-in or manual attendance tracking.

    • Attended Next Steps:

      After attending the class, the status updates to Attended Next Steps.

    • Signed Up for Growth Track 1:

      If they choose to continue with a Spiritual Growth Track, the status updates to Signed Up for Growth Track. There are four total Growth Track classes. For each one attended:

      • The individual's Steps are recorded on their profile to show progress.
      • The class name and attendance date are logged on their Assimilation Connection Request

    Connection Card Attendance
    Attendance Reflected on Assimilation Connection Request Card

    • Growth Track Complete:

      After attending all four Growth Track classes, the Assimilation Connection Request is updated to Growth Track Complete. During the final class, attendees can indicate whether they’re interested in becoming a member. If so, an automated email is sent inviting them to sign a Membership Agreement. Once the agreement is submitted, their Profile Connection Status is updated to Member, and the Assimilation Connection Request is marked as complete. (And yes—we realize there are a lot of things called “connection” in this process!)

    •  (And yes—we know there are a lot of things called “connection” in this process!)
    • Complete:

      If the person does not move forward with the Growth Track, the Assimilation Connection Request is simply marked Complete, closing out their current path in the process.


    As you can see, this process is built to create intentional, consistent pathways—from first-time guest all the way to membership—using automation, reporting, and status tracking to support every step. While it might feel complex at first glance, each piece plays a role in making sure no one slips through the cracks. Not ready to implement a full assimilation workflow just yet? No problem. The next section offers practical starting points to help you take the first step toward building a process that works for your team.

    Where to Start

    There's a lot happening in the process we've outlined—and launching a fully built assimilation system may not be realistic for every team right away. But here’s the good news: you don’t have to do it all at once. Small, intentional steps can still lead to big impact.

    Maybe it’s time to digitize your Connection Card with a simple form that alerts staff when a guest submits it. Or maybe you already offer a Next Steps or Spiritual Growth class and just need to add a registration. You might even have most of the pieces in place, but want to organize them into a central hub like the Assimilation Dashboard.

    Wherever you are in the process, we’re here to help. From building workflows to creating custom tools, we’ll work with you to streamline and strengthen your assimilation path.

    Ready to start the conversation? Click the button below.


    Found this helpful? Spread the word — share this post:


    Looking Ahead

    Don't miss next month's blog, Why the NEW PCO Sync V2 Is a Game-Changer

    PCO Sync V2 is a powerful plugin for syncing person data between Rock and Planning Center Online—bi-directionally. It keeps names, contact info, campuses, and family details in sync, along with PCO teams or tags and Rock groups. The new version offers better control over sync timing and behavior, plus the ability to approve changes before a sync goes live. And that’s just the beginning.

To download the Connection Card Process PDF, Click Here.

Blog Sidebar

Sidebar content for the blog.

Top